根据运输经营发展需要,济南铁路局拟招聘全日制普通高等院校大学本科及以上学历毕业生,现公告如下:
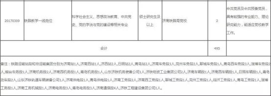
招聘计划:本次招聘均为一线生产岗位,具体招聘岗位、专业要求、工作单位及人数见附件。





招聘条件:
1.2017年毕业,具备派遣资格的全日制普通高等院校本科及以上学历毕业生,或经国家教育部学历认证并具备派遣资格的本科及以上学历回国职工;
2.品行端正,遵纪守法,热爱铁路事业,能吃苦耐劳;
3.符合招聘岗位明确的学历及专业条件;
4.具有良好的心理素质,无色盲色弱,身体健康,符合岗位要求及铁路行业职业健康检查规范;
5.服从单位对岗位及工作地点的安排和调整,能够适应偏远工作环境,长期从事夜班、野外及高空作业。
报名时间:2017年4月27日至5月4日
报名方式:
本次招聘采取网上报名方式,不接受登门、转递、邮递报名材料或电话报名。应聘者本人于2017年5月4日18点前登录济南铁路局老员工招聘网(网址:http://www.jntlj.com/zp),按照网上报名流程,实名注册并如实填写报名信息。每个应聘毕业生按照专业限报一个岗位。只接受专业、学历、毕业时间符合要求的毕业生报名,不符合者请勿报名。
招聘流程:
包括:网上报名、简历筛选、考试考核、签约公示等。招聘过程中,对进入下一阶段的毕业生以网站信息或短信方式通知,未进入下一环节的毕业生不再通知。
根据报名情况,对应聘毕业生进行简历筛选,对入围人员主要采取面试(报考济南铁路局党校铁路教学一线岗位的采取笔试+试讲)的考试考核方式进行。2017年5月25日前根据招聘岗位要求及招聘计划,分期分批遴选应聘人员参加考试考核。具体时间、地点另行通知。未按时参加考试考核的,视为自动放弃。
参加考试考核的毕业生,需现场提交以下材料:
1.个人签名的《报名登记表》(在报名网站打印);
2.高校毕业生就业推荐表(必须加盖公司就业部门公章);
3.成绩单(截止到最后一个学期,需加盖公司教务部门或所在院系公章);
4.《教育部学籍在线验证报告》(学信网打印);
5.身份证原件与复印件;
6.近三个月之内的健康体检报告(二级甲等及以上医院常规项目体检,血压、辨色力、视力、听力、心电图、胸片、血常规、尿常规、肝功能、肾功能为必检项目);
7.能够证明本人资历和能力的材料原件和复印件;
8.《全国普通高等公司毕业生就业协议书》原件;
9.回国职工须提供留学回国人员证明和国家教育部颁发的国(境)外学历学位认证书原件及复印件。
拟录用人员在济南铁路局老员工招聘网公示。签约录用的毕业生一律安排在铁路局下属单位一线生产岗位,试用期为半年,试用期满未能按期考取上岗资格的一律辞退。初次签订劳动合同期限为五年,五年内不得调整工作单位。
其他事项:
1.应聘毕业生应对本人提供材料的真实性负责,提供虚假信息者,一律取消应聘资格。
2.应聘毕业生应保证所提供的联系方式畅通、有效,因通信不畅造成的后果招聘单位不承担责任。
3.本次招聘不向应聘毕业生收取任何费用,不提供辅导材料,不举办也不委托任何机构举办考试辅导培训班。请提高警惕,谨防受骗。
4.济南铁路局人事处保留对本招聘公告的最终解释权。
5.咨询电话:0531-82429561。
咨询时间:工作日9:00-11:00,14:00-17:00
济南铁路局人事处
2017年4月27日